Home

 

Hochspannungsspannungsnetzteil

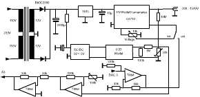
Das Netzteil liefert Spannungen bis - 1,5 kV und ist vor Allem für die Versorgung von Fotomultipliern gedacht. Da die Ausgangsspannung auch mit einem DA-Wandler eingestellt werden kann können damit aber auch Piezosteller dynamisch betrieben werden. Das Herzstück der Schaltung ist ein HV-Modul von Hamamatsu C4710. Die Ausgangsspannung wird mit einem LCD-Display angezeigt.
Der Einschub ist für den Steckplatz 10 oder 11 vorgesehen.
 
 
 
 
 
 

Schaltung PDF-Format Schaltplan im PDF-Format