Halbleiterzähler
|
| Allgemeines: |
|
Statt mit einer Gasfüllung wie im Geigerzählrohr können
ionisierende Teilchen auch in anderen Medien gemessen werden. Vor
Allem Halbleiter sind dazu gut geeignet. Der Halbleiter wird mit
zwei Elektroden versehen an die eine Spannung angelegt wird. Ein
den Halbleiter durchquerendes Teilchen erzeugt durch Ionisation
Elektroden-Lochpaare die durch das bestehende elektrische Feld separiert
werden und zu den entsprechenden Elektroden driften.
|
 |
|
Von außen kann der Ladungsträgerstrom als Impuls an
den Elektroden abgenommen werden. Im Gegensatz zu Gasen ist die
Reichweiten der Teilchen in Festkörpern sehr klein. Deshalb
geben die Teilchen ihre gesamte Energie im Halbleiter ab und die
Ladung des Impulses ist proportional zur Energie des Teilchens.
Der Halbleiterdetektor ist somit zur Energiespektroskopie geeignet.
. Kommerzielle Halbleiterdetektoren allerdings sind sehr teuer und
müssen je nach Ausführung mit flüssigem Stickstoff
gekühlt werden. Will man jedoch nur Alphastrahler messen reicht
eine simple Fotodiode als Detektor. Im Gegensatz zu richtigen Halbleiterdetektoren
ist die aktive Schicht in einer Fotodiode sehr dünn, aber doch
für die sehr kurzreichweitigen Alphateilchen ausreichend dick.
|
Aufbau:
Für die folgenden Experimente wurde eine BPX 61 verwendet.
Diese Fotodiode hat eine relativ große Chipfläche was der
Empfindlichkeit zu Gute kommt. Natürlich muss das Glasfenster
der Diode entfernt werden damit die Alphastrahlung den Diodenchip
erreichen kann und die Diode muss mit dem Präparat in ein lichtdichtes
Gehäuse gebaut werden. Nur bei völliger Dunkelheit kann
man die durch die Alphastrahlung erzeugten Ladungen messen. Von Vorteil
wäre es auch wenn dass Gehäuse evakuierbar ist da die Alphastrahlung
schon durch Luft gebremst und gestreut wird.
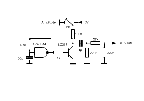
Der erforderliche Vorverstärker sollte direkt an die Diode gebaut
werden um das Einstreuen von Störungen zu vermeiden. Die Impulse
nach dem Vorverstärker haben eine Amplitude von xxx mV und können
direkt gezählt werden. Aber der Halbleiterzähler kann noch
mehr. |
|
|
| Spektroskopie: |
| Wie schon erwähnt
ist die größe des Impulse ein Maß für die Energie
des absorbierten Teilchens. Die Alphateilchen der verschiedenen radioaktiven
Elemente haben bestimmte Enegiewerte. So kann durch Messen der Energie
das strahlende Element bestimmt werden. Die Impulshöhe wird am
Besten mit einem Vielkanalanalysator (Multichannalanalyzer, MCA) gemessen.
Hier wird die Impulshöhe mit einem AD-Wandler gemessen. Dieser
Messwert wird zur Adressierung eines Speichers vewendet und der Wert
in der angesprochenen Speicherstelle um Eins erhöht. |
 |
Nach dem Ablauf einer einstellbaren Messzeit wird der Speicher
ausgelesen und das Impulshöhen-Histogramm als Spektrum
angezeigt.
Für den Elektroniker ist das Hauptproblem beim Bau eines
MCA's die Messung der Impulshöhe. Ein Weg ist die Verwendung
einer Sample/Hold-Schaltung die den Impulswert speichert und
dem AD-Wandler das gespeicherte Signal zur Verfügung stellt.
Der Verfasser baute für sein >>Universal
Mess System<< eine entsprechende Platine mit Verstärker,
Trigger und Sample/Hold-Schaltung. Die weitere Verarbeitung
übernimmt dann der Atmel Mega 32 Prozessor des Messystems
und der angeschlossene PC.
Auf der Platine ist auch noch genügend Platz für weitere
Schaltungen, wie z.B. eine Koinzidenzschaltung und Zähleinrichtung
für Geiger-Müller-Zählrohre und den unten besprochenen
Testgenerator |
 |
|
|
| Messungen: |
 |
Mit einer kleinen Generatorschaltung
kann der Multichannelanalyzer getestet werden. Der Generator
erzeugt Impulse die die gleiche Länge wie die Impulse des
Halbleiterzählers haben aber eine konstante Höhe aufweisen.
Somit müßte das Spektrum eine einzige Linie aufweisen.
In Wirklichkeit zeigt das Spektrum eine Linie mit einem Sockel
der wohl vom Rauschen des Verstärkers und dem AD-Wandler
herrührt. |
 |
|
Für die Messungen mit der modifizierten Fotodiode eignen
sich nur Alphastrahler und folgende Quellen standen zur Verfügung
|
| |
|
Alpha-Energie |
Aktivität |
Messzeit für 10000 Impulse |
|
| 1 |
Po 210 |
5,307 MeV |
sehr stark, ~100µC |
00:00:41 |
Polonium ( Ionisationsvorrichtung,
Static Master) |
| 2 |
Am 241 |
5,486 MeV |
stark, ~ 1 µC |
00:02:44 |
Amercium (Rauchmelder) |
| 3 |
Ra 226 |
4,871 MeV |
mittel |
03:32:29 |
Radium (alte Leuchtziffer aus Wecker) |
| 4 |
Th 232 |
4,083 MeV |
schwach |
07:25:15 |
Thorium (Glühstrumpf) |
|
| |
 |
In einer ersten Messung
wurde der Einfluß des Druck in der Messkammer untersucht.
Obwohl der Abstand des Präperats zur Chip-Oberfläche
nur wenige Milimeter beträgt ist ein deutlicher Unterschied
zu erkennen. Durch den bremsenden Einfluss der Luft wird die
Linie um 18% auf tiefere Werte verschoben. Zudem wird die Linie
etwas verbreitert, d.h. die Auflösung verschlechtert. Aber
auch bei niedrigem Druck kann nicht die wahre Energie der Alpha-Teilchen
gemessen werden. Zum einen müssen die Teilchen die Deckschicht
der Fotodiode durchdringen und zum Anderen sind die radioaktiven
Sustanzen meist in ein Trägermaterial eingebracht und liegen
nicht an der Oberfläche. So verlassen die Teilchen das
Präparat schon mit niedigeren Energien. Es fällt auf
das die Linien auf der niederenergetischen Seite einen flacheren
Verlauf zeigen, da die Teilchen durch Stöße Energie
verlieren und deshalb eine größere Energiebreite
haben. Teilchen mit höherer als der Ausgangsenergie kommen
dagegen nicht vor. |
| Einfach sind die Spektren
von Polonium und Americium die je eine Linie zeigen. |
Schwieriger zu deuten sind die Spektren von Radium und
Thorium da beide Elemente nur Zwischenglieder von Zerfallsreihen
sind und deshalb je nach Alter des Präparats unterschiedliche
Isotope und Elemente enthalten sind. |
 |
 |
| |
|
|
|
|
|
Neuere Messungen haben gezeigt, was auch einige >Bastler<
festgestellt haben, das sich normale PIN-Dioden auch zur Detektion
von Beta-, Gamma- und Röntgenstrahlung eignen. Auch in der
Fachliteratur sind einige Aufsätze zu diesem Thema beschrieben.
Handelsübliche Fotodioden können demnach sogar in der
Röntgen-Spektroskopie eingesetzt werden.
Allerdings sind die Signale bei üblichen Energien der Röntgenquanten
sehr klein. 3,6eV werden zur Generation eines Ladungsträgerpaars
in Silizium benötigt. Ein Röntgenquant mit 9 keV ( Kupfer
K-Alpha Linie) erzeugt so im besten Fall 2200 Elektronen-Lochpaare.
2200 Elektronen entsprechen einer Ladung von 3,5 x 10-16
As, an einer Kapazität von 10 pF erhält man eine Spannung
von 35 µV. Bei der Detektion von Alphateilchen mit z.B. 5,5
MeV (Americium) hingegen erhält man 2,4 x 10-13
As, b.z.w. 24 mV. D.h. man benötigt eine fast 1000 mal höhere
Verstärkung. Für die folgenden Messungen wurde der
>Vielkanalanalysator< des Messystems verwendet. Da
die Signale des Detektors sehr klein sind wird noch ein Vorverstärker
benötigt.
|
|
| Der neue Vorverstärker arbeitet mit einer Ladungsempfindlichen
Eingangsstufe (OPA111) und Nachverstärker (OP27) mit dem Faktor
10. Die benötige, sehr kleine ( 0,8 pF) Kapazität wurde
aus einem Stückchen Koaxkabel gebaut. |
 |
|
|
Die theoretische Übertragungsfunktion des Verstärkers
beträgt 1,25 x 1013 V/As. Das Rauschen am Ausgang
des Verstärkers mit 7,5 mV RMS entspricht somit einem Eingangsrauschen
von 6 x 10-16 As, b.z.w. etwa 15 keV Quantenenergie,
leider viel zu hoch zum Zweck der Röntgenspektroskopie.
Die beiden untenstehenden Bilder zeigen die Spektren einer Rönrgenröhre
mit Kupferanode und eines Americiumstrahlers. Leider ist von der
charakteristischen Kupferstrahlung nicht eine Spur zu sehen, was
die obige Annahme bestätigt. Im Americiumspektrum sind , besonders
in der logaritmischen Darstellung, drei Linien erkennbar. Die rechte
Linie könnte von der 59 keV Line des AM241 stammen.
Die Spektren der Röntgenröhre sind fast gleich, immerhin
erkennt man aber die höhere Grenzenergie der 30 keV Strahlung.
|
|
 |
|
 |
Die Spektren von Strontium90
und Uranglimmer zeigen keine Struktur. Da die Energien und somit die
Pulse deutlich höher sind als bei den vorher gehenden Messungen
wurde die Verstärkung auf 20% reduziert. Zum Vergleich das Spektrum
der Röntgenröhre mit 30 kV Betriebsspannung.Obwohl Strontium90
und Uranglimmer völlig unterschiedliche Strahlungseigenschaften
haben sind beide Spektren fast identisch, somit ist der Detektor offenbar
auch bei höheren Energien nicht zur Spektroskopie geeignet.
Als Zähler ist die Anordnung aber durchaus brauchbar. Berücksichtigt
man das extrem kleine aktive Volumen (~ 1,4 mm3) kann die
Empfindlichkeit durchaus mit der eines Zählrohrs konkurieren.
Das kleine Volumen bedingt auch einen sehr kleinen, kaum messbaren
Nulleffekt. |
|
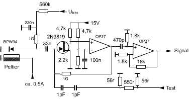
Ein neuer Versuch wurde mit einer anderen Schaltung
unternommen. Diesmal mit einem diskretem Eingangsfet (2N3819) und
einer Fotodiode BPW34. Die Fotodiode wurde zur Kühlung auf ein
kleines Peltierelement gesetzt. In der Theorie sollte eine Abkühlung
der Diode den Dunkelstrom und damit das Rauschen drastisch verringern.
In der Praxis konnte das aber nicht bestätigt werden.
Neu ist auch ein kleiner Kondensator (0,5pF) über den Testpulse
zugeführt werden können. Mittels der Testpulse kann sowohl
die Empfindlichkeit, das Rauschverhalten, sowie die Linerarität
überprüft werden.
Entsprechend der Größe der Kapazität und der Amplitude
des Pulse wird eine bestimmte Ladung dem Eingang des Verstärkers
zugeführt. |
 |
 |
|
Um die Auflösung der neuen Schaltung zu testen wurde der Sensorkopf
in das > Röntgen Kristallspektrometer
< eingebaut. Eine verbesserte Röntgenröhre
ermöglicht die Anregung von Elementen mit kurzwelligerer
K-Strahlung. Durch das als Monochromator gebrauchtes Spektrometer
wird auch das Grundrauschen der Pin-Diode unterdrückt. Die
Strahlung der Elemente Palladium und Silber kann mit dem Spektrometer
nur in der zweiten Ordnung gemessen werden da der Ablenkwinkel zu
klein wird. Americium wurde als Vergleich ohne Spektrometer gemessen.
Man sieht dass bei höheren Energien
(> 15 keV) die BPW 34 durchaus zu gebrauchen ist.
Woher der Peak im Americiumspektrum bei 48 keV stammt ist allerdings
noch nicht geklärt. Es gibt aber eine Literaturstelle mit einem
Hinweis ( Measurements of discrete and continuous X-ray spectra
with a photodiode at room temperature >> The peak at about
50 keV
corresponds to photon back scattering due to the silver layer in
the photodiode.)
|
Trägt man
die aus Tabellen bekannte Energie über die Kanalzahl auf erhält
man eine Gerade, und somit die Möglickkeit der Kalibierung und
einen Hinweis auf die Genauigkeit der Messungen. |
| |
Energie keV |
Kanal |
|
| Kupfer |
8,08 |
8 |
|
| Zink |
8,63 |
11 |
|
| Germanium |
9,87 |
25 |
|
| Arsen |
10,51 |
32 |
|
| Selen |
11,21 |
47 |
|
| Yttrium |
14,88 |
63 |
|
| Zirkonium |
15,69 |
71 |
|
| Niob |
16,52 |
77 |
|
| Molybdän |
17,37 |
88 |
|
| Paladium |
21,02 |
112 |
|
| Silber |
21,99 |
117 |
|
| ??? |
48 |
295 |
|
| Americium |
59,54 |
376
|
|
| |
|
|
|
|
 |
 |
|
| |